CF210SP AM/FM Stereo Radio Electronic DIY Assemble Kit (10006436)
The CF210SP AM/FM Stereo Radio Electronic DIY Assemble Kit is perfect for radio enthusiasts and DIY lovers. This kit allows you to build your own AM/FM stereo radio, providing a fun and educational experience. The kit includes all the necessary components and a step-by-step instruction manual, making assembly easy and enjoyable. Once assembled, the radio offers clear and crisp sound quality, with both AM and FM radio frequencies available. Its compact and portable design makes it ideal for use at home, in the office, or on the go. Whether you are a beginner or an experienced hobbyist, this DIY kit is a great way to enhance your electronics skills and enjoy listening to your favorite radio stations.
100% brand new and high quality
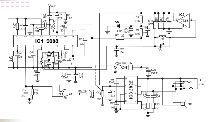
CF210SP radio is unique FM AM two-band radio(FM frequency range:76-108MHz; AM range of 525-1605KHz) With a simple circuit, the assembly of high success rate, better selectivity and other advantages. Amplifier circuit using TDA2822, the sound of good sound quality, and so on. A great practical project for the electronic enthusiast Quantity:1set
CF210SP radio
FM AM two-band radio
With a simple circuit,
Amplifier circuit using TDA2822, the sound of good sound quality, and so on.
Quantity:1set